「深度」全球存储芯片涨价潮席卷深圳:模组厂利润翻倍,代理商满仓囤货

「深度」全球存储芯片涨价潮席卷深圳:模组厂利润翻倍,代理商满仓囤货

(来源:界面新闻)“这两个月存储芯片价格累计上涨超过70%,涨势比黄金还快。”位于东莞的诚邦股份 存储芯片子公司芯存诚邦负责人对界面新闻记者说,”年初我们做规划的时候,全年利润可能在1600万到1800万之间,但因为涨价潮来了,将能达成3000万净利润,相当于直接翻了一倍。”

深圳“多管局局长”火了,官方回应

深圳“多管局局长”火了,官方回应

  最近,广东深圳一位被网友称为“深圳多管局局长”“卷尺哥”的小哥意外火了。这位“局长”可不是真官,而是一位爱管身边小事的普通市民。他总拿着卷尺在深圳街头量这量那,指出路面破损,盲道受阻等不合理、不科学之处,拍成视频发到网上。

“六小龙”呼啸杭州后,深圳能否捧出半导体“天团”?

“六小龙”呼啸杭州后,深圳能否捧出半导体“天团”?

  2025湾区半导体产业生态博览会近日在深圳开展,北方华创等企业携新产品亮相。近年来,深圳半导体产业“补课式”突破,产业规模持续增长。其发展得益于“国资引领+市场化跟投”的双轮驱动路径,以及多层次、全周期的产业支持体系。深圳还通过构建生态,给订单、场景、资源,持续优化产业生态,正稳步打造具有全球影响力的产业创新高地。

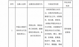
工商银行深圳分行领1150万罚单,负责人周杰终身禁业

工商银行深圳分行领1150万罚单,负责人周杰终身禁业

在此次处罚的责任人员名单中,周杰所受的“终身禁止从事银行业工作”处罚尤为引人关注——这一严厉的职业惩戒背后,是其早在2022年便已查实的严重违纪违法事实。

万科:辛杰辞去董事长职务,选举黄力平为公司董事长

万科:辛杰辞去董事长职务,选举黄力平为公司董事长

  10月13日,万科企业股份有限公司(000002.SZ)发布公告,董事会于2025年10月12日收到本公司董事长辛杰提交的书面辞职报告。辛杰因个人原因申请辞任本公司非执行董事及董事长职务,辞任后将不再担任本公司任何职务。

万科:辛杰辞去董事长职务,选举黄力平为公司董事长

万科:辛杰辞去董事长职务,选举黄力平为公司董事长

  10月13日,万科企业股份有限公司(000002.SZ)发布公告,董事会于2025年10月12日收到本公司董事长辛杰提交的书面辞职报告。辛杰因个人原因申请辞任本公司非执行董事及董事长职务,辞任后将不再担任本公司任何职务。

深圳警方通报“出租车因操作失误冲入路边餐厅”:致5人受伤,排除司机酒驾毒驾

深圳警方通报“出租车因操作失误冲入路边餐厅”:致5人受伤,排除司机酒驾毒驾

  #警方通报车辆冲入餐厅致5人受伤#[深圳警方通报“出租车因操作失误冲入路边餐厅”:致5人受伤,排除司机酒驾毒驾]

金价涨涨涨!“黄金套餐”火了!

金价涨涨涨!“黄金套餐”火了!

  作为国内黄金珠宝产业的重要集散地,深圳水贝黄金珠宝市场在假期迎来一轮婚庆消费热潮。

深圳:建议准备至少3天的应急物资

深圳:建议准备至少3天的应急物资

  中央气象台9月22日15时发布台风橙色预警:  今年第18号台风“桦加沙”(超强台风级)的中心今天(22日)下午2点钟位于广东省阳江市东偏南方向约1060公里的巴士海峡海面上,就是北纬19.4度、东经121.8度,中心附近最大风力有17级以上(62米/秒),中心最低气压为910百帕,七级风圈半径340-480公里,十级风圈半径160-200公里,十二级风圈半径80-120公里。

增速回正,“外贸第一城”继续守位

增速回正,“外贸第一城”继续守位

  今年上半年,深圳以微弱优势重夺“外贸第一城”。最新数据显示,深圳进出口总额领先上海271.81亿元。从深圳前8个月的外贸累计增速来看,上半年持续出现负增长,直到7月实现累计增速与去年同期持平。眼下的最新数据显示,深圳1—8月进出口累计增速实现正增长,增速为0.3%。

正在加载中...

已加载全部内容

已经没有更多文章了

联系我们

联系我们

13000001211

在线咨询: QQ交谈

邮箱: email@wangzhan.com

关注微信
微信扫一扫关注我们

微信扫一扫关注我们

关注微博
返回顶部